Privacy statement: Your privacy is very important to Us. Our company promises not to disclose your personal information to any external company with out your explicit permission.
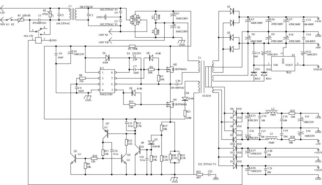
| A série 2153X é uma linha de produtos de half-bivrid de alta velocidade de alta velocidade e alta velocidade. Os canais flutuantes de 2153x podem ser usados para acionar os MOSFETs/IGBTs de potência do lateral de baixo e baixo lateral. O canal de aterrissagem flutuante pode operar com uma tensão máxima de 600V. É incluído um circuito de proteção morto interno, que pode efetivamente impedir a conexão direta dos transistores de potência de alto e baixo lado. Toda a série 2153X está equipada com um circuito de impulso embutido, que pode simplificar o circuito periférico do chip. |

SOP8 





![]() Resumir: ① XJNG21531 oferece proteção mais abrangente; ② XJNG21531 tem uma capacidade de saída mais forte e pode acionar transistores de potência maiores; ③ O modelo XJNG21531 está atualmente em produção em massa e tem um preço mais competitivo. |
![]() Resumir: Múltiplos limiares de proteção de menor tensão, aplicáveis a MOSFETs e IGBTs; Capacidade atual de corrente superior em comparação com produtos semelhantes no mercado, maior capacidade de aplicação de energia, velocidade de comutação mais rápida e menor perda de energia; ③ Múltiplos tempos de zona mortos, adequados para diferentes requisitos de design. |
November 06, 2025
October 29, 2025
Enviar e-mail para este fornecedor
November 06, 2025
October 29, 2025
Privacy statement: Your privacy is very important to Us. Our company promises not to disclose your personal information to any external company with out your explicit permission.
Fill in more information so that we can get in touch with you faster
Privacy statement: Your privacy is very important to Us. Our company promises not to disclose your personal information to any external company with out your explicit permission.